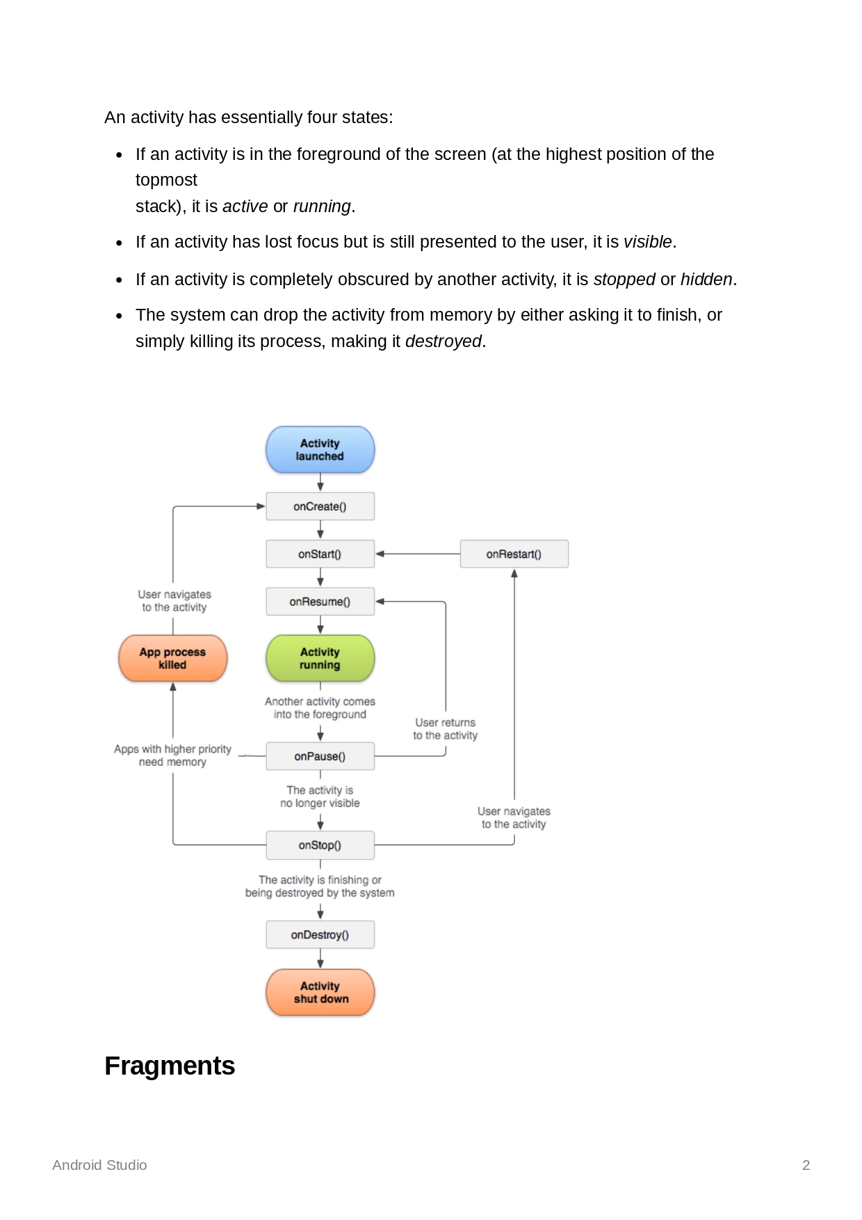
Intro to Android Studio Rachel published in Mobile Application Development (CSC2074) 2023-06-30 0 words 0 minutes Contents